活动时间:自开服起长期有效
活动规则:充值满足条件的玩家联系客服QQ:162189434即可,奖励将在1-3个工作日发放,如遇法定节假日则往后顺延。
一、永久累充
活动规则:
活动为终身累充活动,计算玩家终生累计实充金额,满足对应档位充值后即可领取,每档位终身仅能领取一次
发放方式:
满足对应档位的充值金额后系统将通过邮件自动发放至玩家邮箱

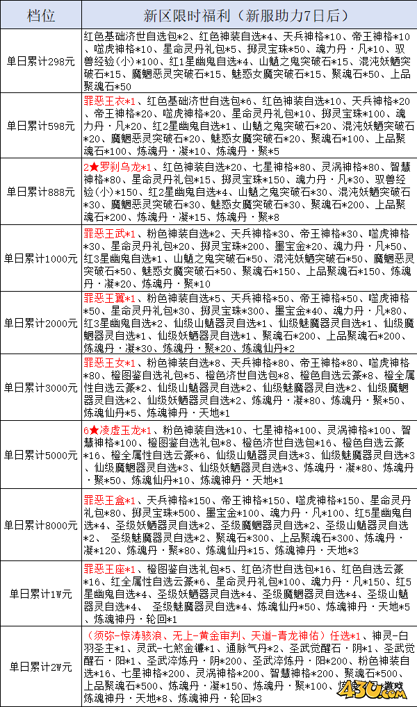
二、开服第1~7天单日限时累充
活动规则:开服对应天数内,达到累计充值金额,可获得对应的礼包,按达到条件最高档领取



三、7天后单日累充
活动规则:开服对应天数内,达到累计充值金额,可获得对应的礼包,按达到条件最高档领取

四、永久单日大额活动
活动规则:
1、单日最低真实充值金额:500元(实付)
2、单日大额累计实付金额达到,可从下列对应金额奖励中任选1个,如下列奖励中没有心意道具,可联系客服QQ:162189434咨询其它游戏道具
3、玩家确定额外后再申请,不支持申请后修改,额外超过三天未申请,视为自动作废
4、在福利中及其他活动获得的充值道具均不计入线下活动







五、区服冠名
【活动时间】:永久
【发放方式】:需提交客服QQ:162189434申请,申请后官方 7 个工作日内更改,节假日稍有顺延
【活动说明】:服务器名称 4个字内,禁止出现违规词汇,包括辱骂,涉及政治等
申请条件1:开服首位累充达折后 500 元 (实付) 的玩家即可申请冠名+豪华冠名礼包*1
申请条件2:冠名后累充超过冠名玩家且总充值折后达 2000 元 (实付) 可获得服务器更名权 (需在之前冠名 3 天后才可进行
冠名更名)
申请条件3:首位累充达折后 5000 元(实付) 的玩家可申请“永久冠名”+“至尊冠名礼包*1”+“至尊区服特效3选1”
申请条件4:已永久冠名者玩家可于开服起,参与: 单日折后累充 5000元(实付),即可申请“龙腾耀世(区服特效)
+劳斯菜斯·魅紫*1+紫云升仙丹*1+高级灵骑神石*500+红三属性自选云篆*1+朱鱼石*50”
区服冠名者赐予福利: 没冠名到也没关系~ 未冠名者还有一个机会可申请领取“豪华冠名礼包”哦!!
累充达折后 1000(实付)可参与申请领取“豪华冠名礼包”奖励
【豪华冠名礼包】: 太虚古翼*1,碧玉还魂丹*1,高等羽之阵*100,灵梦石*50,仙梦石*20
【至尊冠名礼包】: 黯灭魔尊*1,黯灭魔*1,高级神灵天运*300,红神灵神格随机*100,龙神神格*30
【龙腾耀世(区服特效)】: 为登录界面特效与选区特效、需提交客服申请



注:冠名特效共用单日额外额度不与其他大额额外叠加
活动最终解释权归游戏方所有
43u我欲修真0.05折官方网站:http://wyxz.43u.com/
43u网页游戏平台:http://www.43u.com/








苏公网安备 32070502010479号